Expand Minimize Picture-in-picture Power Device Status Voice Recognition Skip Back Skip Forward Minus Plus Play Search
Internet Explorer alert
This browser is not recommended for use with smartdevicelink.com, and may not function properly. Upgrade to a different browser to guarantee support of all features.
close alert
To Top Created with Sketch. To Top
To Bottom Created with Sketch. To Bottom
HMI Documentation
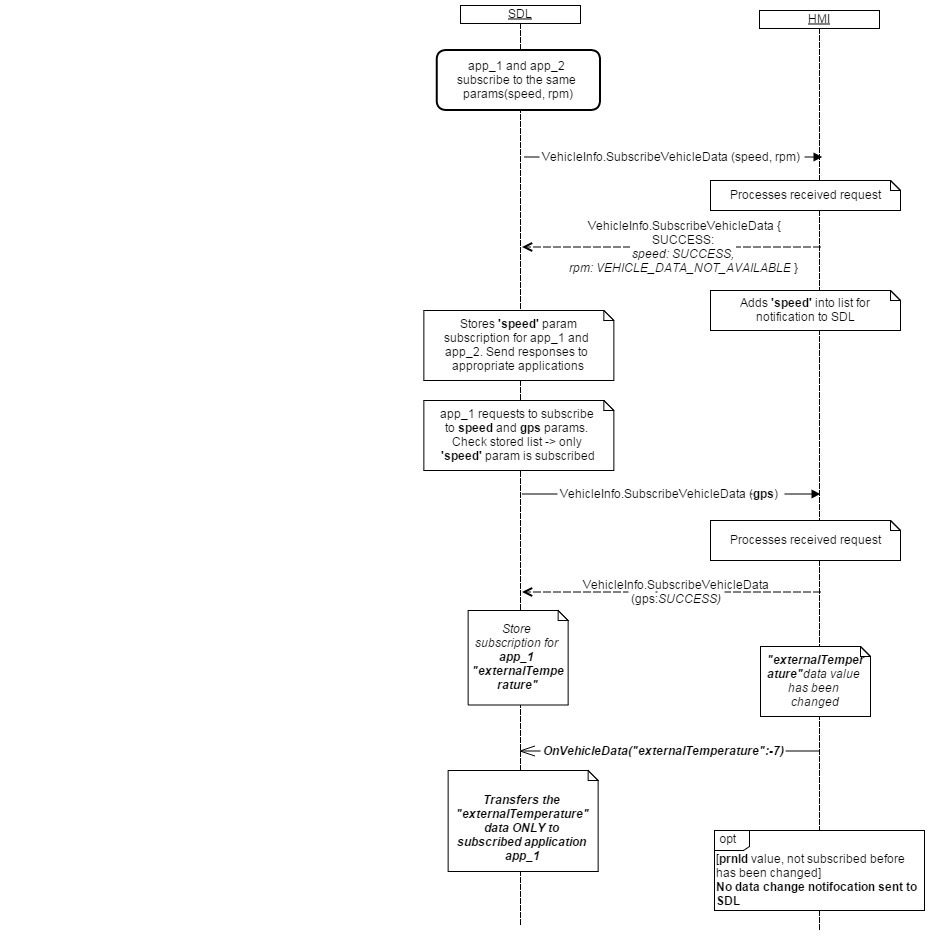
OnVehicleData

OnVehicleData

Type
Notification
Sender
HMI
Purpose
Inform SDL about changes to subscribed vehicle data values.
Note

CloudAppVehicleID

  • An optional parameter used by cloud apps or the policy server to identify the head unit
  • Could be used by a cloud app to identify an incoming connection from core
  • Could be used by a policy server to index cloud app configurations for a specific head unit

The HMI will have to update this field if the user chooses to reset this value (in case the vehicle changes owners)

Notification

Parameters

Name Type Mandatory Additional
gps Common.GPSData false
speed Float false minvalue: 0
maxvalue: 700
rpm Integer false minvalue: 0
maxvalue: 20000
fuelLevel Float false minvalue: -6
maxvalue: 106
fuelLevel_State Common.ComponentVolumeStatus false
instantFuelConsumption Float false minvalue: 0
maxvalue: 25575
externalTemperature Float false minvalue: -40
maxvalue: 100
vin String false maxlength: 17
prndl Common.PRNDL false
tirePressure Common.TireStatus false
odometer Integer false minvalue: 0
maxvalue: 17000000
beltStatus Common.BeltStatus false
bodyInformation Common.BodyInformation false
deviceStatus Common.DeviceStatus false
driverBraking Common.VehicleDataEventStatus false
wiperStatus Common.WiperStatus false
headLampStatus Common.HeadLampStatus false
engineTorque Float false minvalue: -1000
maxvalue: 2000
accPedalPosition Float false minvalue: 0
maxvalue: 100
steeringWheelAngle Float false minvalue: -2000
maxvalue: 2000
eCallInfo Common.ECallInfo false
airbagStatus Common.AirbagStatus false
emergencyEvent Common.EmergencyEvent false
clusterModeStatus Common.ClusterModeStatus false
myKey Common.MyKey false
turnSignal Common.TurnSignal false
fuelRange Common.FuelRange false minsize=0
maxsize=100
array=true
engineOilLife Float false minvalue=0
maxvalue=100
electronicParkBrakeStatus Common.ElectronicParkBrakeStatus false
cloudAppVehicleID String false

Sequence Diagrams

JSON Example Notification

{
  "jsonrpc" : "2.0",
  "method" : "VehicleInfo.OnVehicleData",
  "params" :  
  {
    "speed" : 60,
    "externalTemperature" : -7,
    "prndl" : "THIRD",
    "odometer" : 1066,
    "wiperStatus" : "MAN_INT_ON",
    "accPedalPosition" : 70
  }
}
View on GitHub.com
Previous Section Next Section