Expand Minimize Picture-in-picture Power Device Status Voice Recognition Skip Back Skip Forward Minus Plus Play Search
Internet Explorer alert
This browser is not recommended for use with smartdevicelink.com, and may not function properly. Upgrade to a different browser to guarantee support of all features.
close alert
To Top Created with Sketch. To Top
To Bottom Created with Sketch. To Bottom
HMI Documentation
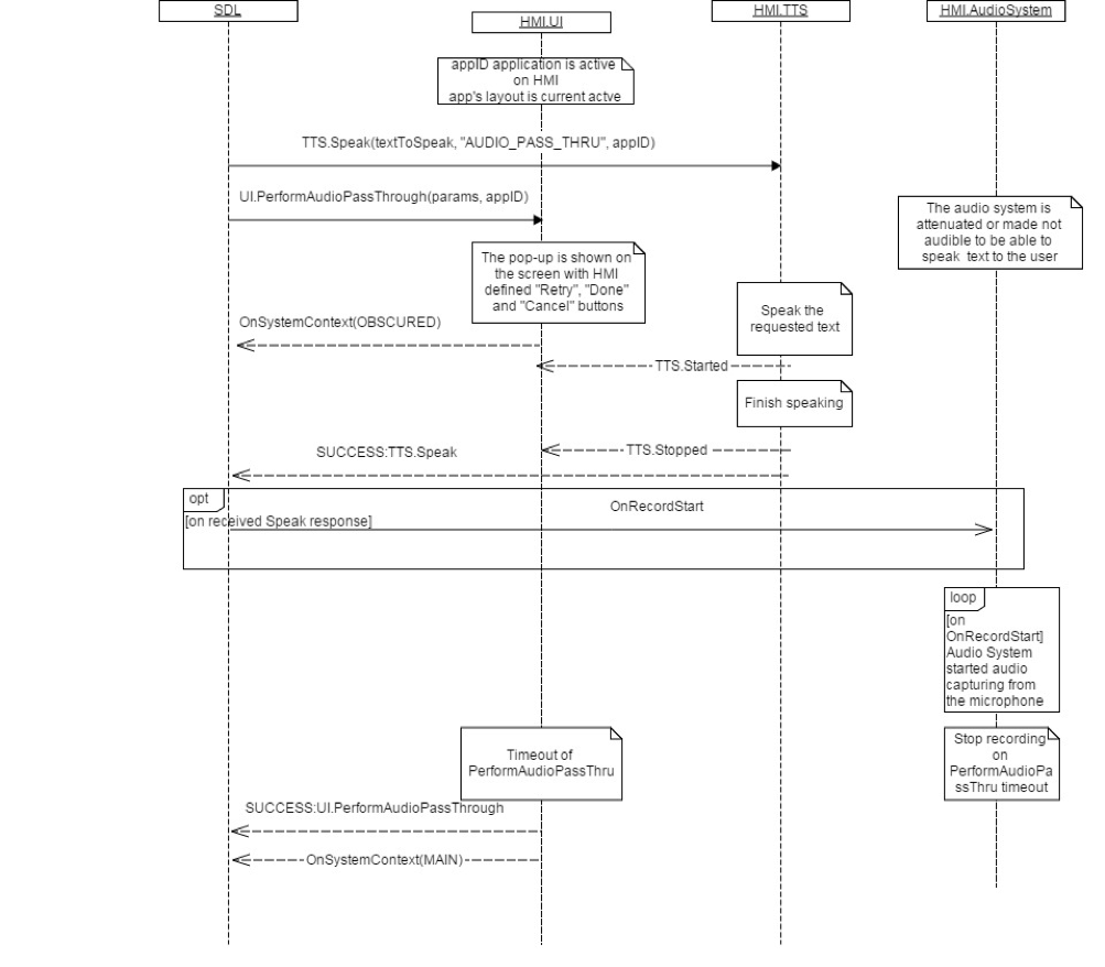
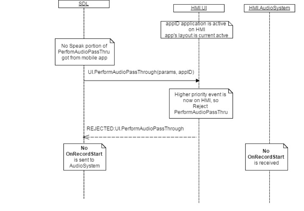
OnRecordStart

OnRecordStart

Notification

Parameters

Name Type Mandatory Additional
appID Integer true

Sequence Diagrams

JSON Example Notification

{
  "jsonrpc" : "2.0",
  "method" : "UI.OnRecordStart",
  "params" :
  {
    "appID" : 65537
  }
}
View on GitHub.com
Previous Section Next Section