Expand Minimize Picture-in-picture Power Device Status Voice Recognition Skip Back Skip Forward Minus Plus Play Search
Internet Explorer alert
This browser is not recommended for use with smartdevicelink.com, and may not function properly. Upgrade to a different browser to guarantee support of all features.
close alert
To Top Created with Sketch. To Top
To Bottom Created with Sketch. To Bottom
HMI Documentation
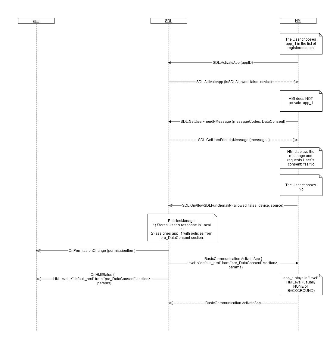
OnSDLConsentNeeded

OnSDLConsentNeeded

Type
Notification
Sender
SDL
Purpose
Send from SDL to HMI to notify that data consent is needed for device

The notification is applicable only for the case when the device is consented by the user and the user requests Policy Table update from HMI.

Must

1) Initiate the sequence of device data consent on getting OnSDLConsentNeeded.
2) Upon getting OnSDLConsentNeeded, request SDL.GetUserFriendlyMessages from SDL.
3) Display the 'device consent' dialog after getting SDL.GetUserFriendlyMessages_response from SDL.
4) Send OnAllowSDLFunctionality (true or false) after and depending on User's choice on HMI.

Parameters

Name Type Mandatory Additional
device Common.DeviceInfo true

Sequence Diagrams

JSON Example Notification

{
    "jsonrpc" : "2.0",
    "method" : "SDL.OnSDLConsentNeeded",
    "params" :  
        {
        "deviceInfo" : 
        {
                "name" : “Mary`s Phone”,
                "id" : 8
        }
    }
}
View on GitHub.com
Previous Section Next Section