Expand Minimize Picture-in-picture Power Device Status Voice Recognition Skip Back Skip Forward Minus Plus Play Search
Internet Explorer alert
This browser is not recommended for use with smartdevicelink.com, and may not function properly. Upgrade to a different browser to guarantee support of all features.
close alert
To Top Created with Sketch. To Top
To Bottom Created with Sketch. To Bottom
HMI Documentation
OnSystemTimeReady

OnSystemTimeReady

Type
Notification
Sender
HMI
Purpose
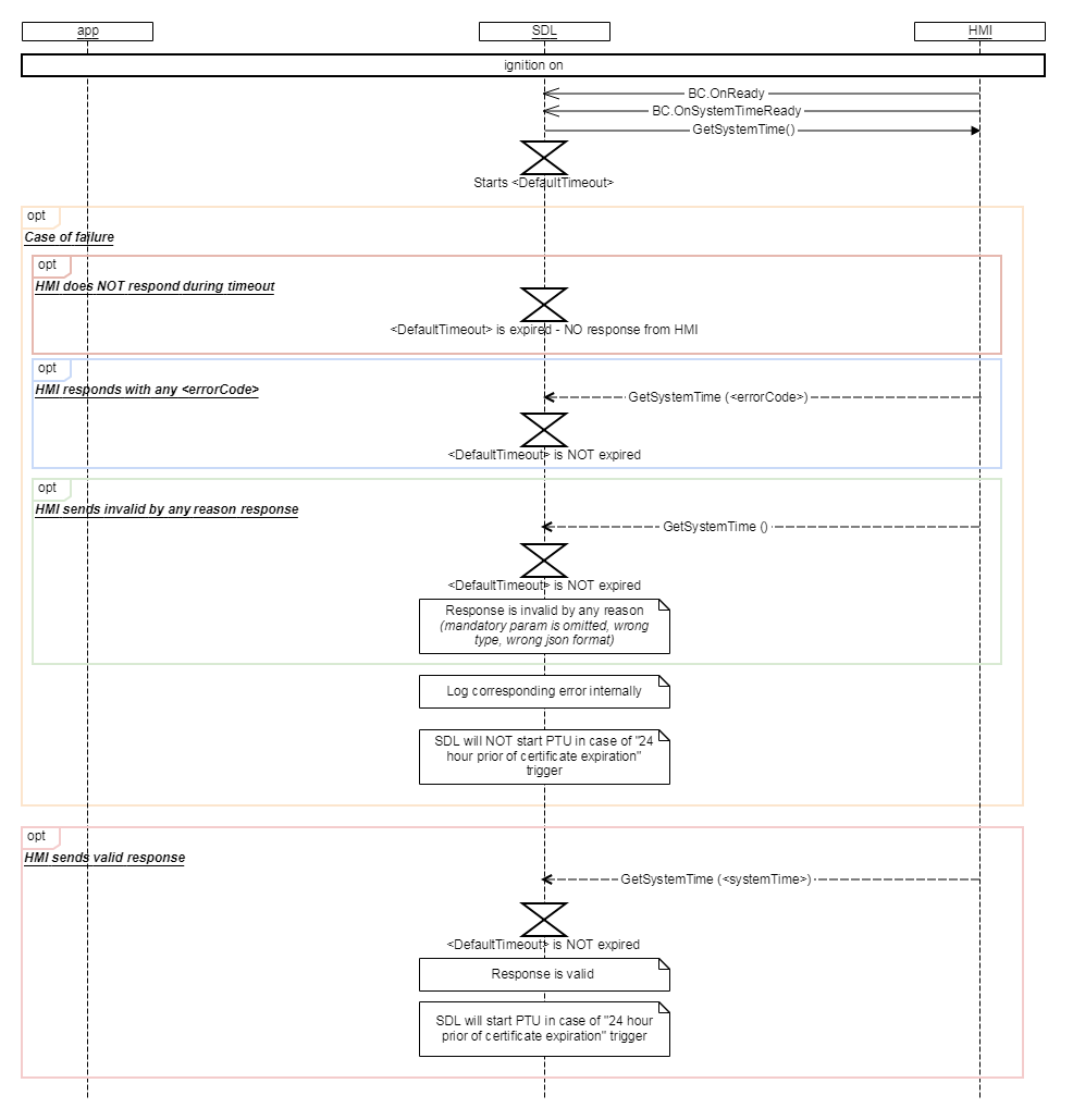
Notifies SDL that the HMI is ready to provide accurate system time
Must

The HMI must send a BC.OnSystemTimeReady notification to SDL when a new ignition cycle occurs in order to notify SDL that the HMI is once again ready to provide accurate system time.

Notification

Parameters

This RPC has no additional parameter requirements.

Sequence Diagrams

JSON Example Notification

{
    "jsonrpc" : "2.0",
    "method" : "BasicCommunication.OnSystemTimeReady"
}
View on GitHub.com
Previous Section Next Section