Expand Minimize Picture-in-picture Power Device Status Voice Recognition Skip Back Skip Forward Minus Plus Play Search
Internet Explorer alert
This browser is not recommended for use with smartdevicelink.com, and may not function properly. Upgrade to a different browser to guarantee support of all features.
close alert
To Top Created with Sketch. To Top
To Bottom Created with Sketch. To Bottom
HMI Documentation
OnResumeAudioSource

OnResumeAudioSource

Type
Notification
Sender
SDL
Purpose
Inform the HMI that an application being resumed needs to become audible.

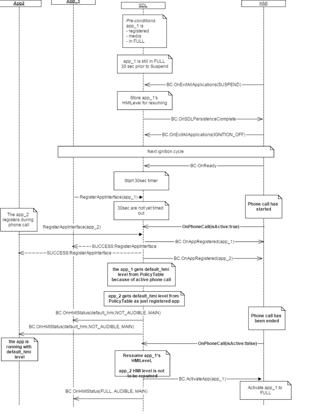
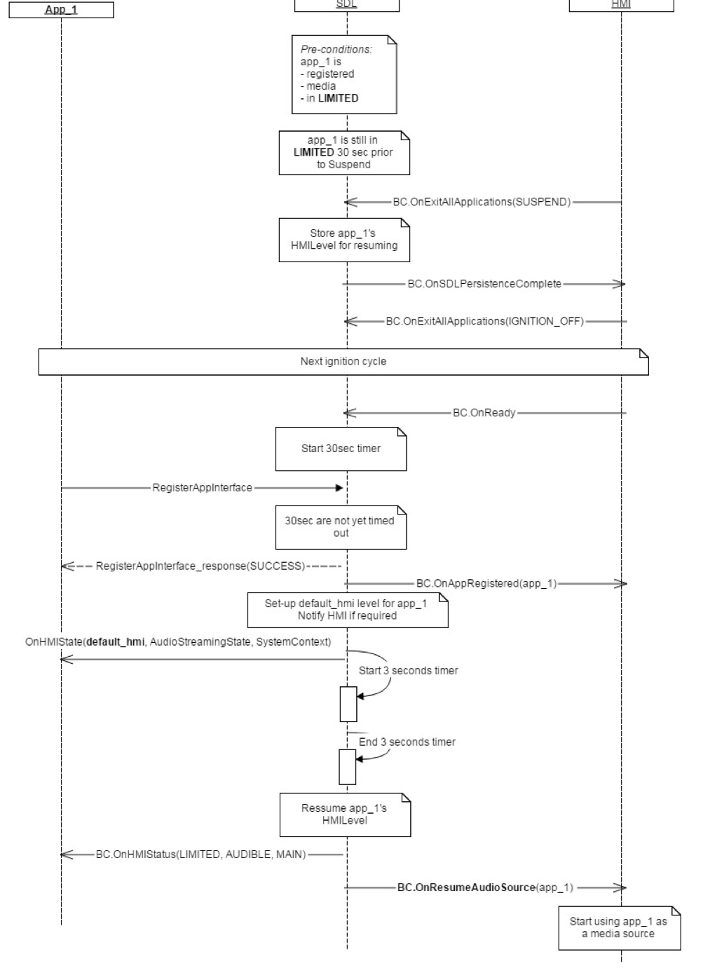
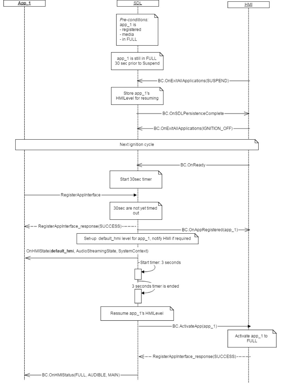
SDL sends OnResumeAudioSource to the HMI when the resumption process sees that a currently registered application was AUDIBLE before the previous Ignition Off.

Note

SDL will send OnResumeAudioSource if the application meets both of these conditions:

  1. Application was running 30 minutes prior to OnExitAllApplications(SUSPEND).
  2. Application reconnects no later than 30 seconds after SDL receives an OnReady notification from the HMI.
Must
  1. Activate the audio source for the application corresponding to the appID that was received.
  2. Do not activate the application itself. The application must stay in the background of the UI.
    • If SDL means for the app to be resumed to the foreground of the UI, SDL would send an ActivateApp notification instead (See diagrams below).

Notification

Parameters

Name Type Mandatory Additional
appID Integer true

Sequence Diagrams

JSON Example Notification

{
  "jsonrpc" : "2.0",
  "method" : "BasicCommunication.OnResumeAudioSource"
     "params" :
   {
      "appID" : 123
    }

}
View on GitHub.com
Previous Section Next Section