Expand Minimize Picture-in-picture Power Device Status Voice Recognition Skip Back Skip Forward Minus Plus Play Search
Internet Explorer alert
This browser is not recommended for use with smartdevicelink.com, and may not function properly. Upgrade to a different browser to guarantee support of all features.
close alert
To Top Created with Sketch. To Top
To Bottom Created with Sketch. To Bottom
HMI Documentation
SubscribeVehicleData

SubscribeVehicleData

Type
Function
Sender
SDL
Purpose
Subscribe to periodic vehicle data type updates

Request

Parameters

Name Type Mandatory Additional
gps Boolean false
speed Boolean false
rpm Boolean false
fuelLevel Boolean false
fuelLevel_State Boolean false
instantFuelConsumption Boolean false
externalTemperature Boolean false
prndl Boolean false
tirePressure Boolean false
odometer Boolean false
beltStatus Boolean false
bodyInformation Boolean false
deviceStatus Boolean false
driverBraking Boolean false
wiperStatus Boolean false
headLampStatus Boolean false
engineTorque Boolean false
accPedalPosition Boolean false
steeringWheelAngle Boolean false
eCallInfo Boolean false
airbagStatus Boolean false
emergencyEvent Boolean false
clusterModeStatus Boolean false
myKey Boolean false
turnSignal Boolean false
fuelRange Boolean false
engineOilLife Boolean false
electronicParkBrakeStatus Boolean false
cloudAppVehicleID Boolean false

Response

Parameters

Name Type Mandatory Additional
gps Common.VehicleDataResult false
speed Common.VehicleDataResult false
rpm Common.VehicleDataResult false
fuelLevel Common.VehicleDataResult false
fuelLevel_State Common.VehicleDataResult false
instantFuelConsumption Common.VehicleDataResult false
externalTemperature Common.VehicleDataResult false
prndl Common.VehicleDataResult false
tirePressure Common.VehicleDataResult false
odometer Common.VehicleDataResult false
beltStatus Common.VehicleDataResult false
bodyInformation Common.VehicleDataResult false
deviceStatus Common.VehicleDataResult false
driverBraking Common.VehicleDataResult false
wiperStatus Common.VehicleDataResult false
headLampStatus Common.VehicleDataResult false
engineTorque Common.VehicleDataResult false
accPedalPosition Common.VehicleDataResult false
steeringWheelAngle Common.VehicleDataResult false
eCallInfo Common.VehicleDataResult false
airbagStatus Common.VehicleDataResult false
emergencyEvent Common.VehicleDataResult false
clusterModes Common.VehicleDataResult false
myKey Common.VehicleDataResult false
turnSignal Common.VehicleDataResult false
fuelRange Common.VehicleDataResult false
engineOilLife Common.VehicleDataResult false
electronicParkBrakeStatus Common.VehicleDataResult false
cloudAppVehicleID Common.VehicleDataResult false

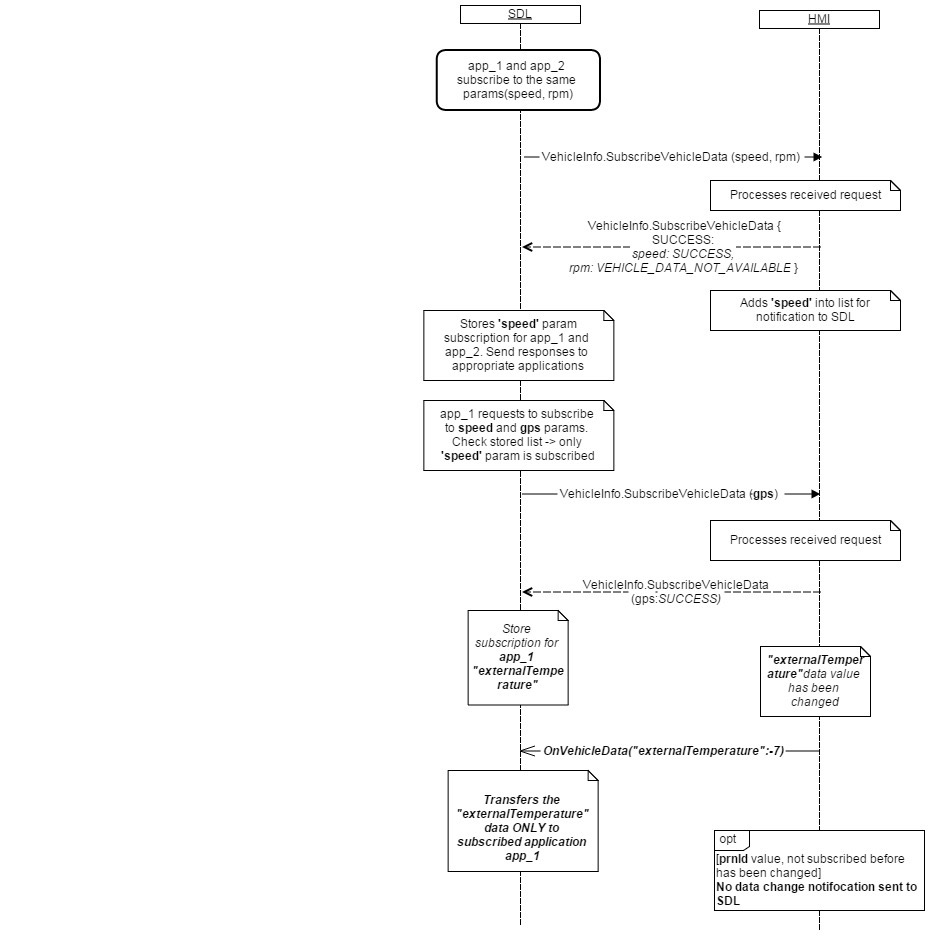
Sequence Diagrams

Example Request

{
  "id" : 139,
  "jsonrpc" : "2.0",
  "method" : "VehicleInfo.SubscribeVehicleData",
  "params" :
  {
    "gps" : true,
    "speed" : true,
    "fuelLevel_State" : true,
    "externalTemperature" : true,
    "prndl" : true,
    "tirePressure" : true,
    "odometer" : true,
    "beltStatus" : true,
    "bodyInformation" : true,
    "deviceStatus" : true,
    "wiperStatus" : true,
    "headLampStatus" : true,
    "accPedalPosition" : true
  }
}

Example Response

{
  "id" : 139,
  "jsonrpc" : "2.0",
  "result" :
  {
    "gps" :
    {
      "dataType" : "VEHICLEDATA_GPS",
      "resultCode" : "SUCCESS"
    },

    "speed" :
    {
      "dataType" : "VEHICLEDATA_SPEED",
      "resultCode" : "DATA_ALREADY_SUBSCRIBED"
    },

    "fuelLevel_State" :
    {
      "dataType" : "VEHICLEDATA_FUELLEVEL",
      "resultCode" : "SUCCESS"
    },

    "externalTemperature" :
    {
      "dataType" : "VEHICLEDATA_EXTERNTEMP",
      "resultCode" : "VEHICLE_DATA_NOT_AVAILABLE"
    },

    "prndl" :
    {
      "dataType" : "VEHICLEDATA_PRNDL",
      "resultCode" : "VEHICLE_DATA_NOT_AVAILABLE"
    },

    "tirePressure" :
    {
      "dataType" : "VEHICLEDATA_TIREPRESSURE",
      "resultCode" : "SUCCESS"
    },

    "odometer" :
    {
      "dataType" : "VEHICLEDATA_ODOMETER",
      "resultCode" : "SUCCESS"
    },

    "beltStatus" :
    {
      "dataType" : "VEHICLEDATA_BELTSTATUS",
      "resultCode" : "SUCCESS"
    },

    "bodyInformation" :
    {
      "dataType" : "VEHICLEDATA_BODYINFO",
      "resultCode" : "SUCCESS"
    },

    "deviceStatus" :
    {
      "dataType" : "VEHICLEDATA_DEVICESTATUS",
      "resultCode" : "DATA_ALREADY_SUBSCRIBED"
    },

    "wiperStatus" :
    {
      "dataType" : "VEHICLEDATA_WIPERSTATUS",
      "resultCode" : "SUCCESS"
    },

    "headLampStatus" :
    {
      "dataType" : "VEHICLEDATA_HEADLAMPSTATUS",
      "resultCode" : "SUCCESS"
    },

    "accPedalPosition" :
    {
      "dataType" : "VEHICLEDATA_ACCPEDAL",
      "resultCode" : "VEHICLE_DATA_NOT_AVAILABLE"
    },

    "code" : 0,
    "method" : "VehicleInfo.SubscribeVehicleData"
  }
}

Example Error

{
  "id" : 139,
  "jsonrpc" : "2.0",
  "error" :
  {
    "code" : 6,
    "message" : "All of requested data types is subscribed already",
    "data" :
    {
      "method" : "VehicleInfo.SubscribeVehicleData"
    }
  }
}
View on GitHub.com
Previous Section Next Section