Expand Minimize Picture-in-picture Power Device Status Voice Recognition Skip Back Skip Forward Minus Plus Play Search
Internet Explorer alert
This browser is not recommended for use with smartdevicelink.com, and may not function properly. Upgrade to a different browser to guarantee support of all features.
close alert
To Top Created with Sketch. To Top
To Bottom Created with Sketch. To Bottom
HMI Documentation
OnAllowSDLFunctionality

OnAllowSDLFunctionality

Type
Notification
Sender
HMI
Purpose
Inform about allowing SDL functionality

Notification

Notifies about user/HMI allowing SDL functionality or disallowing access to all mobile apps on the specified device.

Must

Send OnAllowSDLFuntionality notification to SDL as a result of user’s choice about device data consent via pop-up dialog or user’s settings change in Settings Menu (if applicable)

Note
  1. SDL ignores all invalid notifications which come from HMI (invalid JSON, invalid data types/bounds etc).
  2. In case SDL PoliciesManager receives SDL.OnAllowSDLFunctionality with allowed=false and without device param from HMI, PoliciesManager must record all of currently registered devices as NOT consented in Local PT.
  3. In case PoliciesManager receives SDL.OnAllowSDLFunctionality with allowed=true and without device param from HMI, PoliciesManager must:
  4. record all of currently registered devices as consented in Local PT;
  5. send BC.ActivateApp(params, level: ”default_hmi”-value-from-assigned-policies) to HMI (even if this “default_hmi” value is NONE or BACKGROUND).
  6. notify mobile application via OnHMIStatus(params, level: ”default_hmi”-value-from-assigned-policies).
  7. In case PoliciesManager receives SDL.OnAllowSDLFunctionality with allowed=false and with device param, PoliciesManager must record the named device (device param) as NOT consented in Local PT ("user_consent_records" -> device sub-section) and send BC.ActivateApp request with level param of the value from 'default_hmi' key of 'pre-DataConsent'section of Local PT to HMI.
  8. In case PoliciesManager receives SDL.OnAllowSDLFunctionality with allowed=true and with device param from HMI, PoliciesManager must record the named device (device param) as consented in Local PT ("device_data" section \ subsection "user_consent_records" -> "device" sub-section).
  9. PoliciesManager must store the User's consent for device (data consent) records in "device" subsection of "user_consent_records" subsection of <device_identifier> section of "device_data" section in Local PT on getting OnAllowSDLFunctionality from HMI.

Parameters

Name Type Mandatory Description
device Common.DeviceInfo false If no device is specified permission counts for SDL functionality in general.
allowed Boolean true Must be true if allowed
source Common.ConsentSource true -

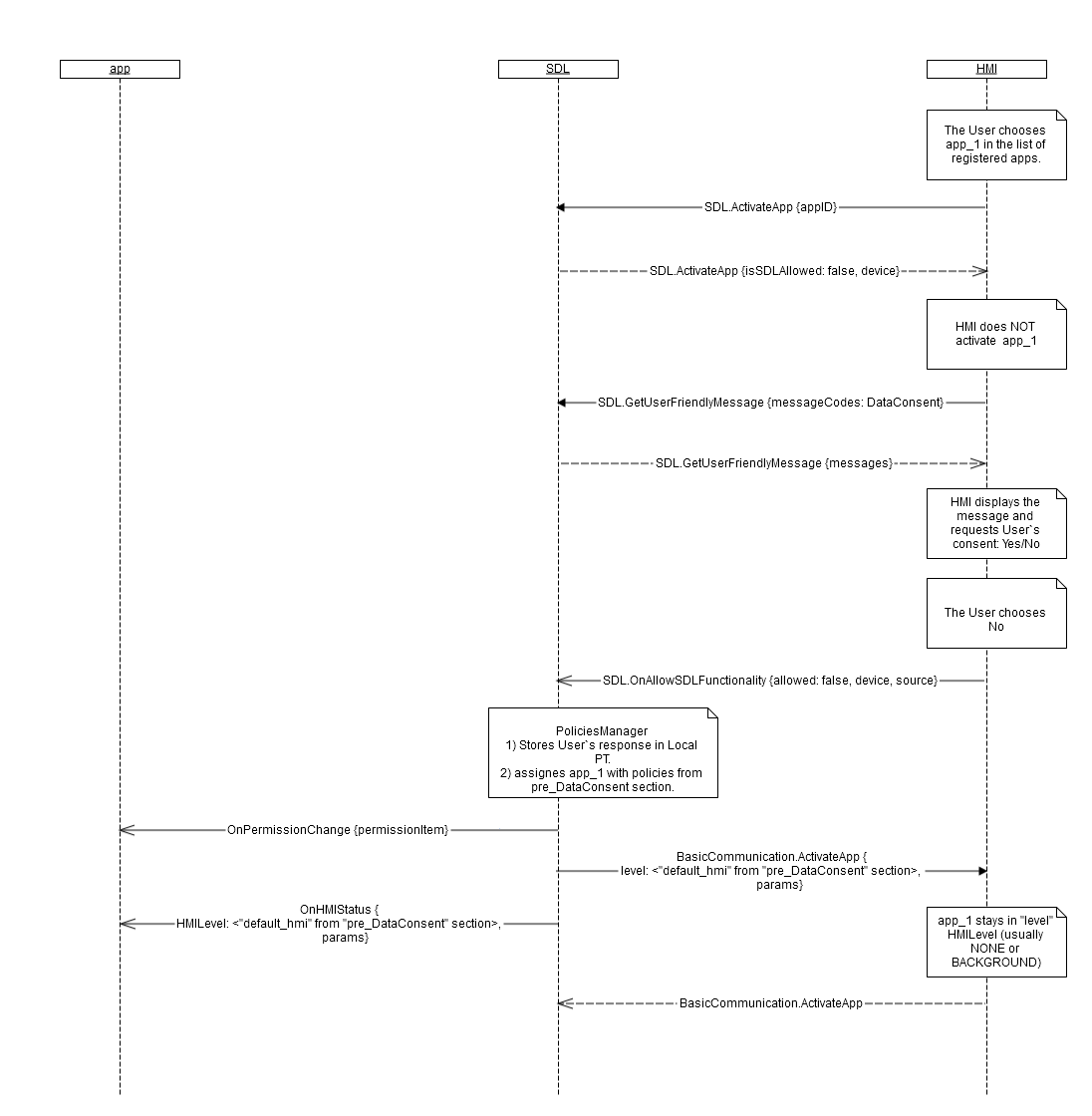
Sequence Diagrams

Preconditions:
- Device is connected to the HU.
- App_1 is running on this device and is registered with SDL.
- App_1 presents in the list of registered apps on HMI.

JSON Example Notification

{
    "jsonrpc" : "2.0",
    "method" : "SDL.OnAllowSDLFunctionality",
    "params" :  
    {
        "deviceInfo": 
        {
                "name" : “Mary`s Phone”,
                "id" : 8
        }

        “allowed” : true,
        “source” :”GUI”
    }
}
View on GitHub.com
Previous Section Next Section