Expand Minimize Picture-in-picture Power Device Status Voice Recognition Skip Back Skip Forward Minus Plus Play Search
Internet Explorer alert
This browser is not recommended for use with smartdevicelink.com, and may not function properly. Upgrade to a different browser to guarantee support of all features.
close alert
To Top Created with Sketch. To Top
To Bottom Created with Sketch. To Bottom
HMI Documentation
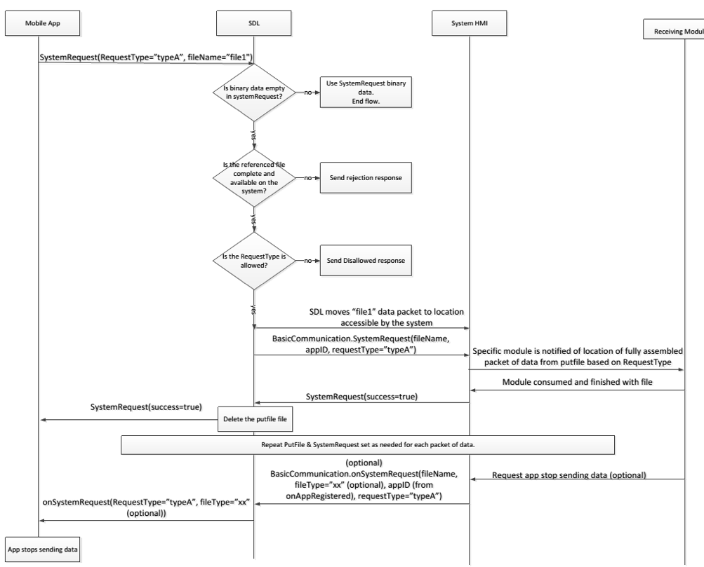
SystemRequest

SystemRequest

  • Type: Function
  • Sender: SDL
  • Provide the path to a system file that SDL has received from the mobile application

SDL sends SystemRequest to the HMI when SDL receives the SystemRequest RPC from a mobile application.

Behavior

Must

Notify any relevant modules about the location of the file which was transferred.

Note

If the HMI does not respond to SDL's request within a specified timeout period (default of 10 seconds), SDL will return GENERIC_ERROR to the corresponding mobile apps request.

Note

SDL validates all SystemRequests sent from the mobile app and returns DISALLOWED if the app's system request contains a RequestType that is not allowed via Policies.
SDL sends the list of RequestTypes allowed by Policies via OnAppPermissionChanged, UpdateAppList, or OnSystemRequest RPCs.
If the HMI sends OnSystemRequest with a RequestType which is disallowed by the current policy table, SDL will ignore the notification.
If SDL sends a SystemRequest with requestSubType parameter to an older system, it would be rejected by the system with a response of INVALID_DATA.

Request

Parameters

Name Type Mandatory Additional
requestType Common.RequestType true
requestSubType String false maxlength="255"
fileName String true minlength: 1
maxlength: 255
appID String false minlength: 1
maxlength: 50

Response

Parameters

This RPC has no additional parameter requirements

Example Request

{
  "id" : 59,
  "jsonrpc" : "2.0",
  "method" : "BasicCommunication.SystemRequest"
  "params" :
  {
    "requestType" : "FILE_RESUME",
    "fileName" : "/tmp/fs/mp/images/ivsu_cache/123.json",
    "appID" : 223
  }
}

Example Response

{
  "id" : 59,
  "jsonrpc" : "2.0",
  "result" :
  {
    "code" : 0,
    "method" : "BasicCommunication.SystemRequest"
  }
}

Example Error

{
  "id" : 59,
  "jsonrpc" : "2.0",
  "error" :
  {
    "code" : 11,
    "message" : "Invalid data",
    "data" :
    {
      "method" : "BasicCommunication.SystemRequest"
    }
  }
}

Sequence Diagrams

View on GitHub.com
Previous Section Next Section