The activated application is assumed to receive access to the head unit's display, audio and control system which are:
* Supported by the head unit and
* Confirmed to be supported via responses to IsReady requests sent by SDL for the corresponding component
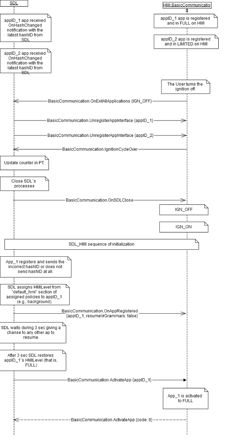
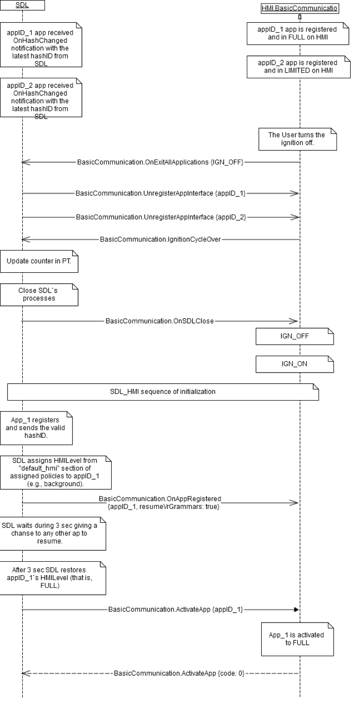
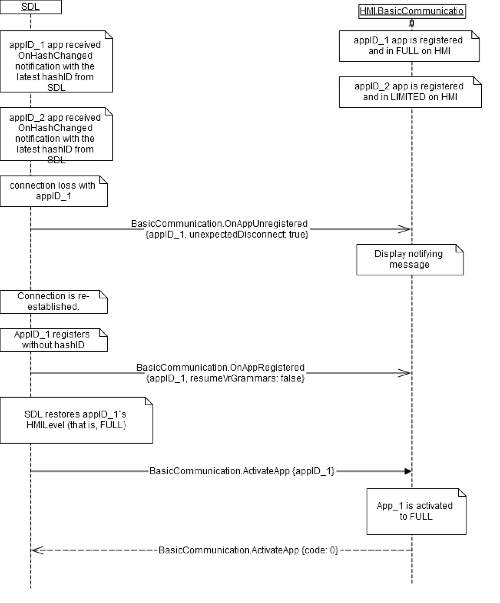
In the case of a successful HMILevel resumption, SDL will first assign a 'default_hmi' level from policies with a 3 second timeout, before resuming the application to either FULL or LIMITED.
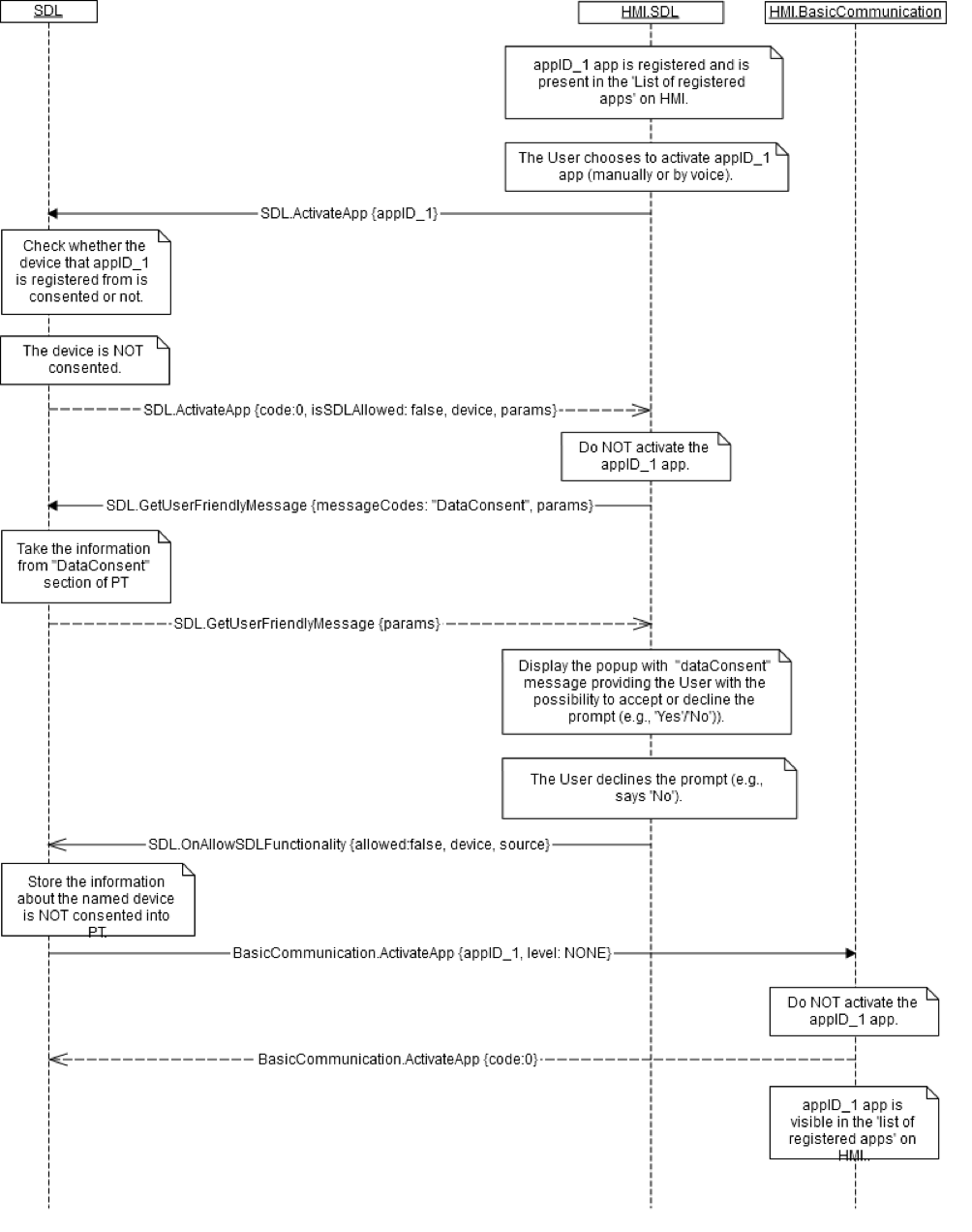
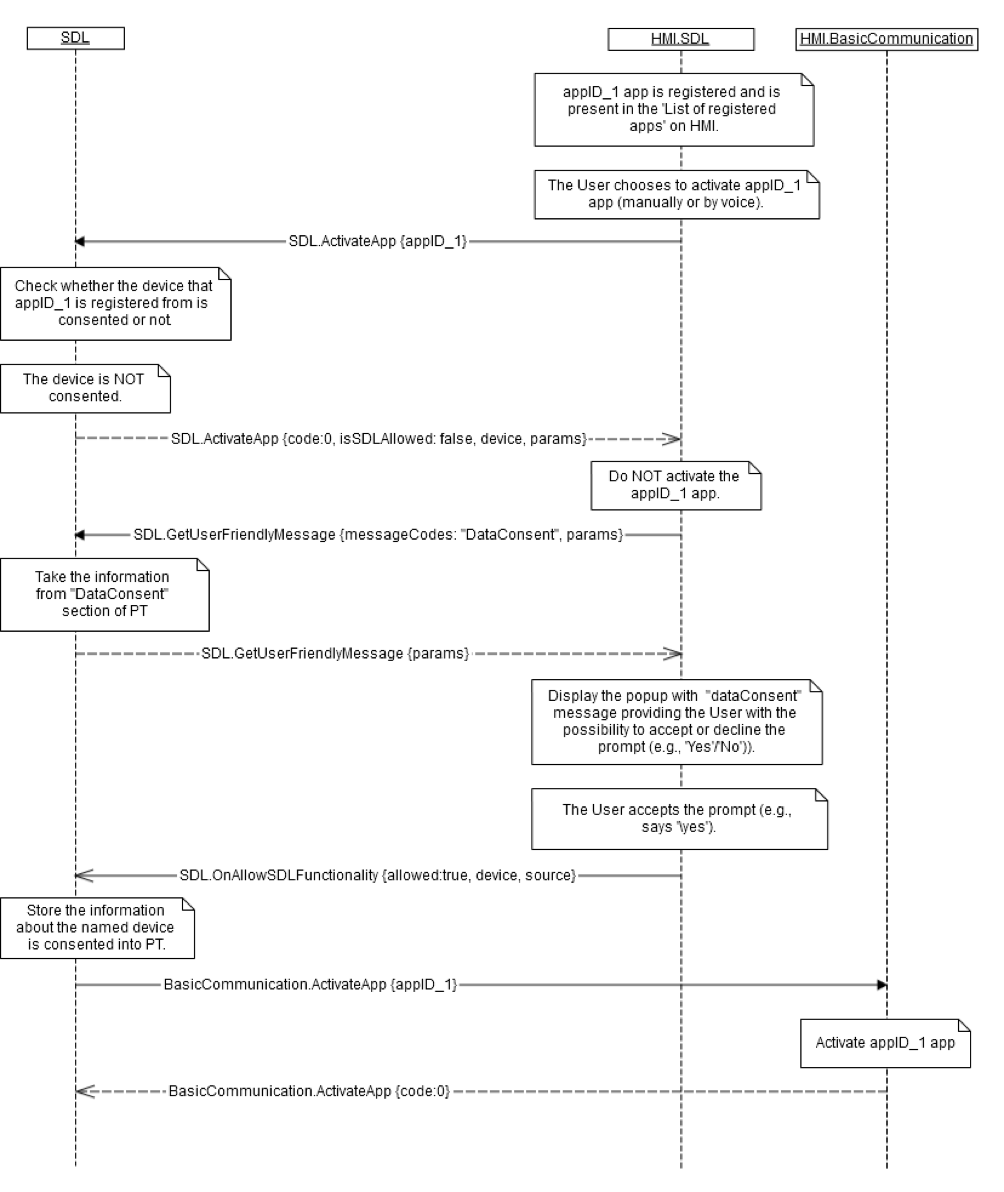
If the HMI receives ActivateApp it can be assumed that the HMI has also already been provided with detailed information about the application through the OnAppRegistered RPC
This request may be sent:
* After SDL restores the application's state saved during a previous ignition off
appID in the case they were previously requested within ignition cycleappID, if anyappID, if anyappID during the same ignition cycleappID in case previously requested since application registrationpriority parameter received. If the parameter is omitted, the HMI must assign a priority of NONE by defaultSUCCESS result code after the previous requirements have been met| Name | Type | Mandatory | Additional |
|---|---|---|---|
| appID | Integer | true | |
| priority | Common.AppPriority | false | |
| level | Common.HMILevel | false |
This RPC has no additional parameter requirements
{ "id" : 47, "jsonrpc" : "2.0", "method" : "BasicCommunication.ActivateApp", "result" : { "appID" : 65368 } }
{ "id" : 47, "jsonrpc" : "2.0", "result" : { "code" : 0, "method" : "BasicCommunication.ActivateApp" } }
{ "id" : 47, "jsonrpc" : "2.0", "error" : { "code" : 13, "message" : "One of the provided IDs is not valid.", "data" : { "method" : "BasicCommunication.ActivateApp" } } }
View on GitHub.com