Expand Minimize Picture-in-picture Power Device Status Voice Recognition Skip Back Skip Forward Minus Plus Play Search
Internet Explorer alert
This browser is not recommended for use with smartdevicelink.com, and may not function properly. Upgrade to a different browser to guarantee support of all features.
close alert
To Top Created with Sketch. To Top
To Bottom Created with Sketch. To Bottom
HMI Documentation
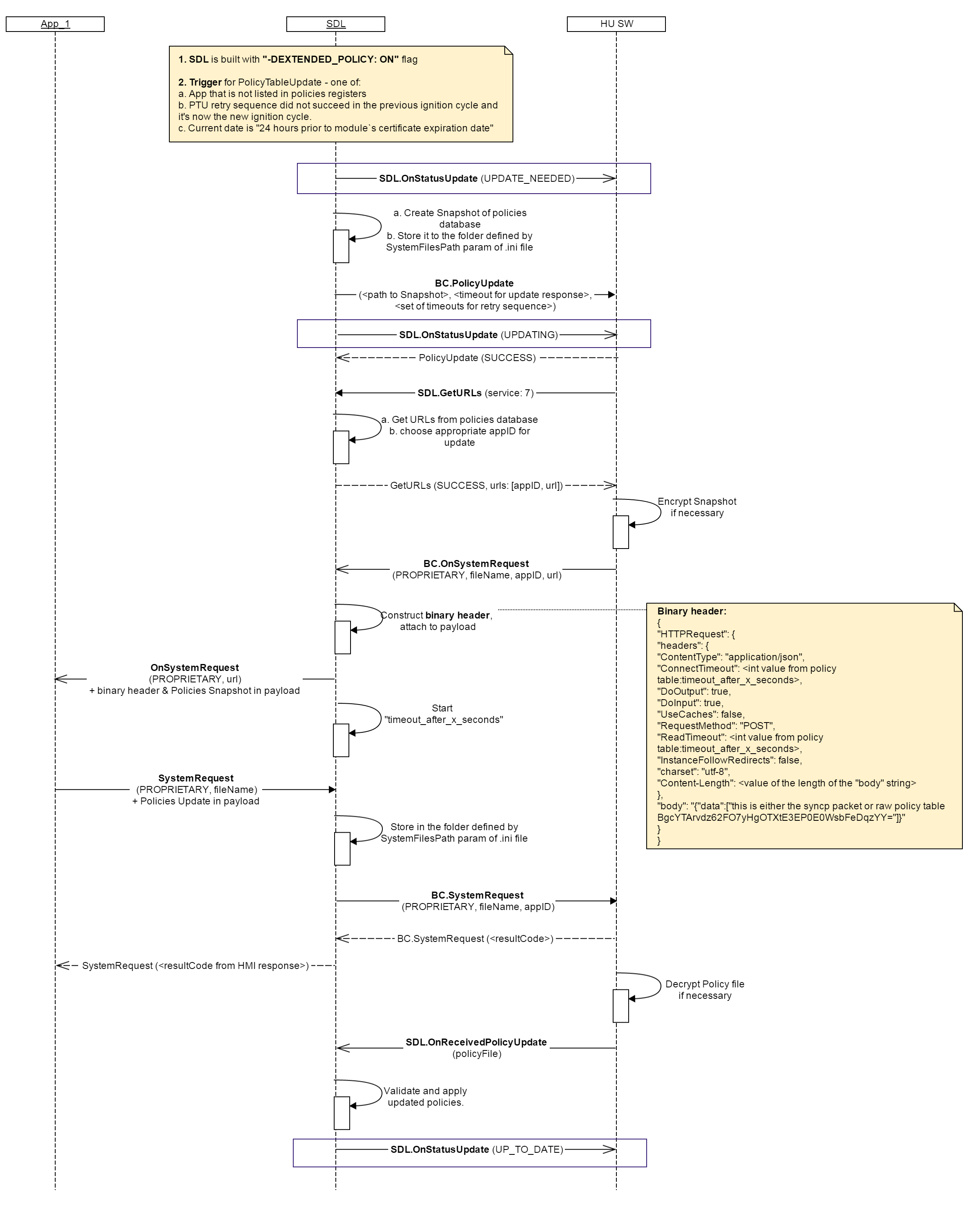
OnStatusUpdate

OnStatusUpdate

Type
Notification
Sender
SDL
Purpose
Inform the HMI about the status of a Policy Table Update (PTU).

Notification

May

Inform the User about the status of PTU by updating the appropriate UI screens.

Note

SDL operates with the following PTU statuses:
UPDATE_NEEDED - one of the triggers for PTU occurs (see BC.PolicyUpdate)
UPDATING - SDL starts the PTU flow by creating the Snapshot of Local Policy Table
* UP_TO_DATE - SDL merges the Updated Policy Table to the Local one

Parameters

Name Type Mandatory Additional
status Common.UpdateResult true

JSON Example Notification

{
  "jsonrpc" : "2.0",
  "method" : "SDL.OnStatusUpdate",
  "params" :  
  {
    "status" : "UPDATE_NEEDED"
  }
}

Sequence Diagrams

View on GitHub.com
Previous Section Next Section