Expand Minimize Picture-in-picture Power Device Status Voice Recognition Skip Back Skip Forward Minus Plus Play Search
Internet Explorer alert
This browser is not recommended for use with smartdevicelink.com, and may not function properly. Upgrade to a different browser to guarantee support of all features.
close alert
To Top Created with Sketch. To Top
To Bottom Created with Sketch. To Bottom
HMI Documentation
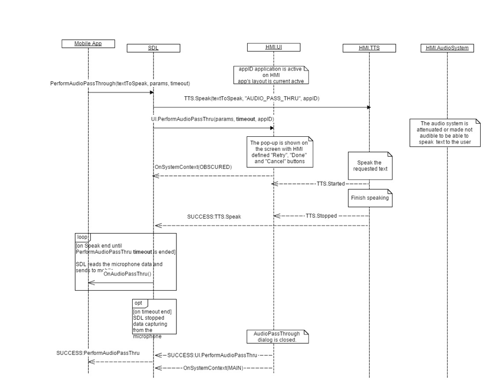
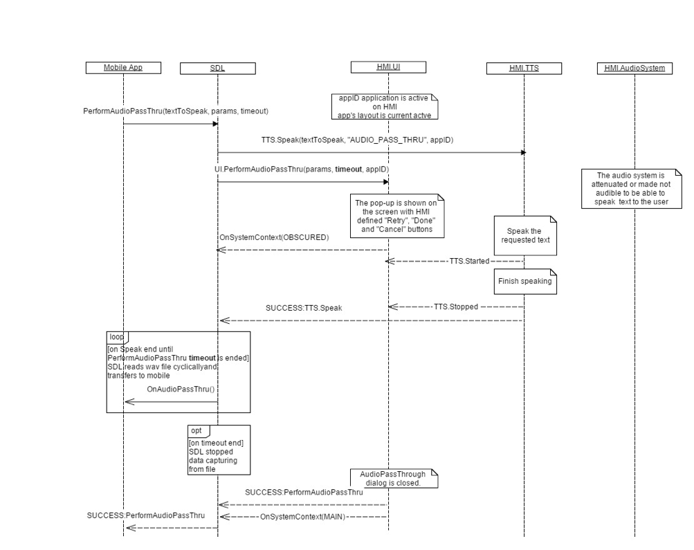
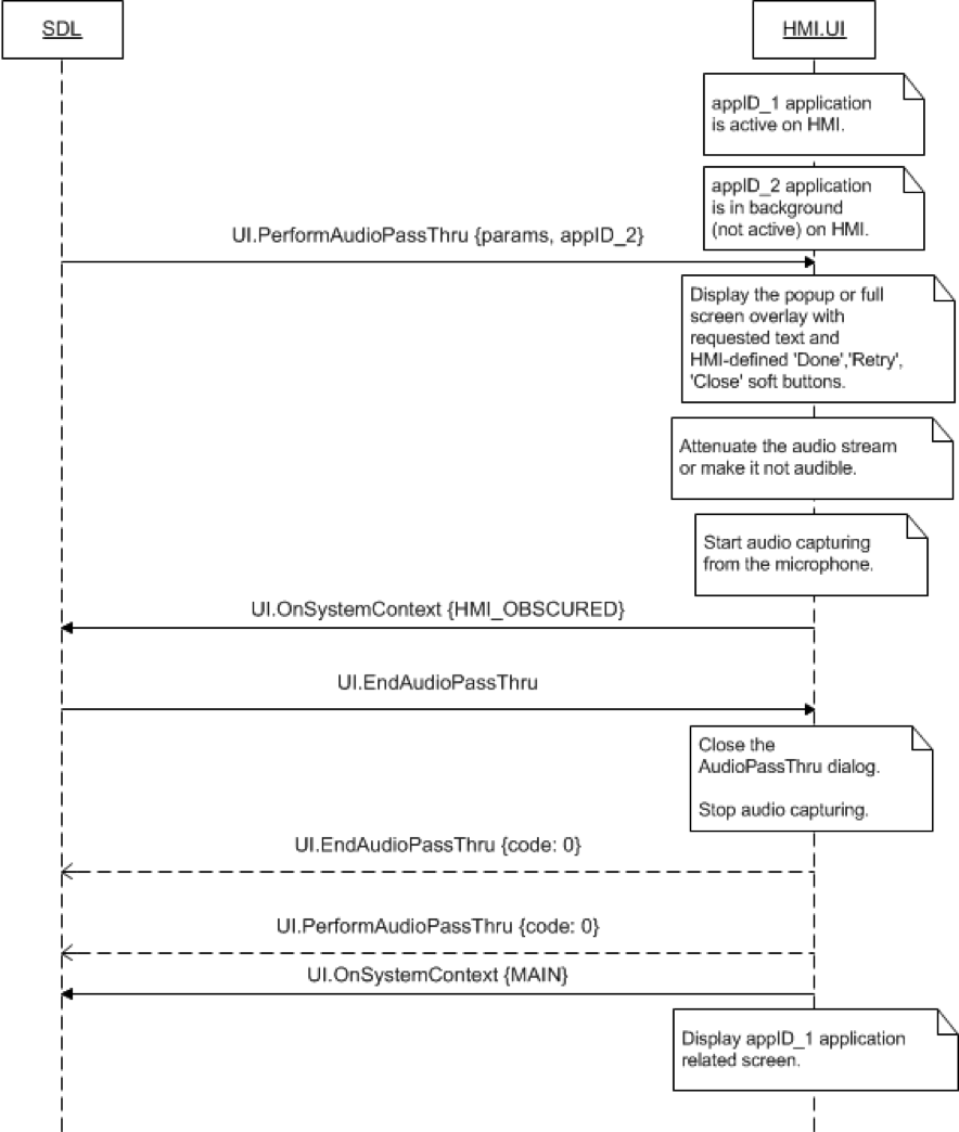
PerformAudioPassThru

PerformAudioPassThru

Type
Function
Sender
SDL
Purpose
Start audio capturing and sending PCM data to SDL

Request

Parameters

Name Type Mandatory Additional
appID Integer true
audioPassThruDisplayTexts Common.TextFieldStruct true array: true
minsize: 0
maxsize: 2
maxDuration Integer true minvalue: 1
maxvalue: 1000000
muteAudio Boolean true

Response

Parameters

This RPC has no additional parameter requirements

Sequence Diagrams

Example Request

{
  "id" : 79,
  "jsonrpc" : "2.0",
  "method" : "UI.PerformAudioPassThru",
  "params" :
  {
    "audioPassThruDisplayTexts" :
    {
         "fieldName" :  audioPassThruDisplayText1,
     "fieldText" : "The audio capturing is in progress"
    },
    "maxDuration" : 10000,
  }
}

Example Response

{
  "id" : 79,
  "jsonrpc" : "2.0",
  "result" :
  {
    "code" : 0,
    "method" : "UI.PerformAudioPassThru"
  }
}

Example Error

{
  "id" : 79,
  "jsonrpc" : "2.0",
  "error" :
  {
    "code" : 7,
    "message" : "The user interrupted the RPC and indicated to start over",
    "data" :
    {
      "method" : "UI.PerformAudioPassThru"
    }
  }
}
View on GitHub.com
Previous Section Next Section