The notification is applicable only for the case when the device is consented by the user and the user requests Policy Table update from HMI.
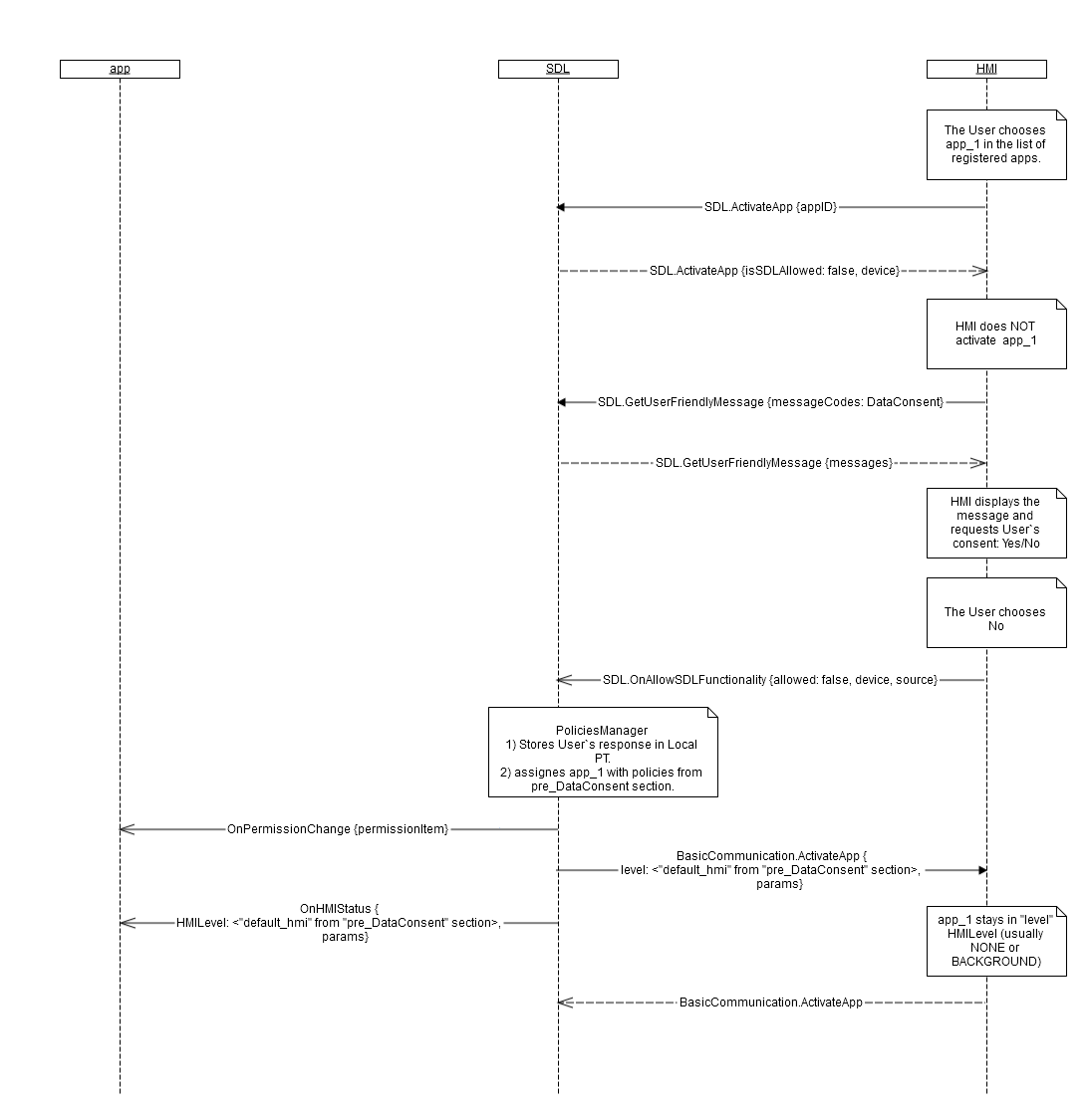
1) Initiate the sequence of device data consent on getting OnSDLConsentNeeded.
2) Upon getting OnSDLConsentNeeded, request SDL.GetUserFriendlyMessages from SDL.
3) Display the 'device consent' dialog after getting SDL.GetUserFriendlyMessages_response from SDL.
4) Send OnAllowSDLFunctionality (true or false) after and depending on User's choice on HMI.
| Name | Type | Mandatory | Additional |
|---|---|---|---|
| device | Common.DeviceInfo | true |
{ "jsonrpc" : "2.0", "method" : "SDL.OnSDLConsentNeeded", "params" : { "deviceInfo" : { "name" : “Mary`s Phone”, "id" : 8 } } }