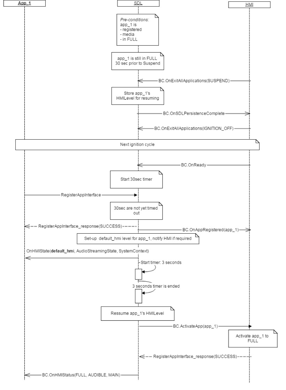
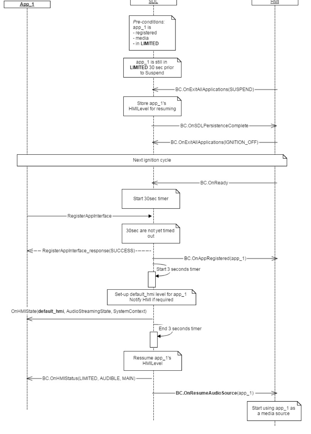
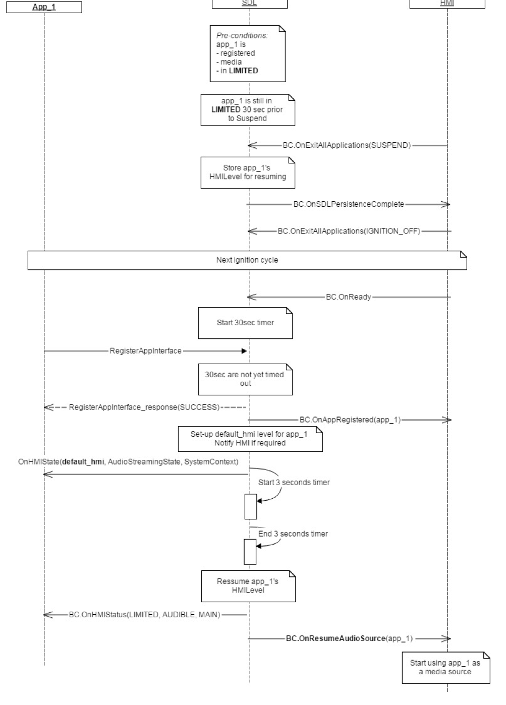
SDL sends OnResumeAudioSource to the HMI when the resumption process sees that a currently registered application was AUDIBLE before the previous Ignition Off.
SDL will send OnResumeAudioSource if the application meets both of these conditions:
SUSPEND).appID that was received.| Name | Type | Mandatory | Additional |
|---|---|---|---|
| appID | Integer | true |
{ "jsonrpc" : "2.0", "method" : "BasicCommunication.OnResumeAudioSource" "params" : { "appID" : 123 } }