Expand Minimize Picture-in-picture Power Device Status Voice Recognition Skip Back Skip Forward Minus Plus Play Search
Internet Explorer alert
This browser is not recommended for use with smartdevicelink.com, and may not function properly. Upgrade to a different browser to guarantee support of all features.
close alert
To Top Created with Sketch. To Top
To Bottom Created with Sketch. To Bottom
HMI Documentation
UpdateSDL

UpdateSDL

Notification

Type
Function
Sender
HMI
Purpose
Update the Policy Table request

Request

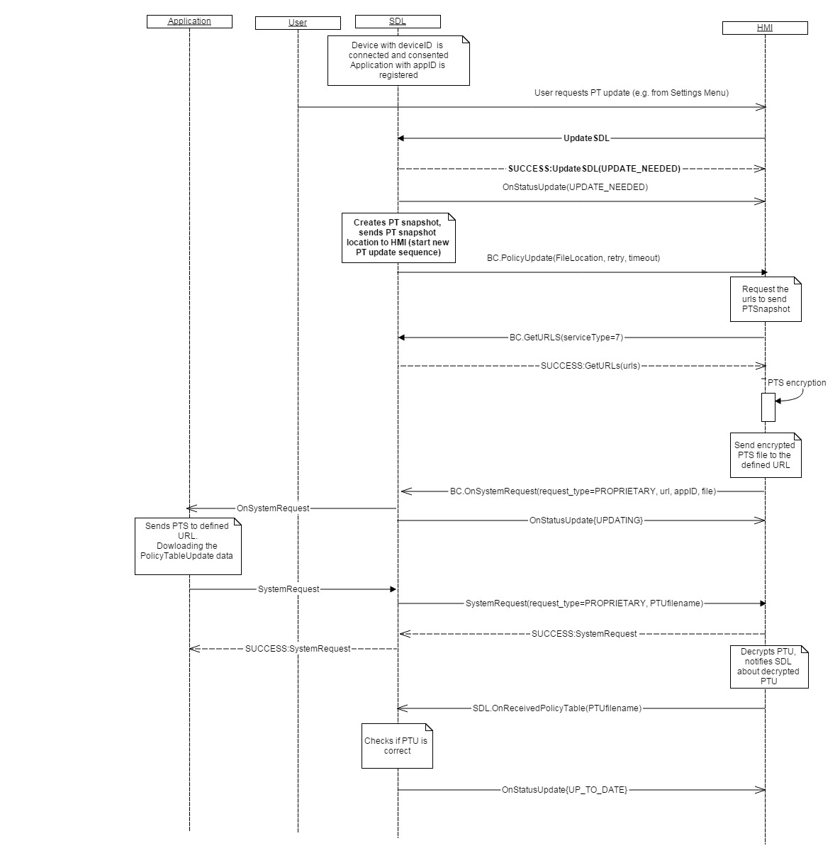
The request notifies PolicyManager about Policy Table Update is requested by User on HMI.
The below describes the behavior related to EXTERNAL_PROPRIETARY Policy flow only.

Must

1) Send UpdateSDL request to SDL in case the user requests Policy Table update on HMI.
2) After UpdateSDL response follow the process of Policy Update according to “result” received.

Note

According to result sent to HMI in UpdateSDL response, SDL will follow Policy Update process:
1) UP_TO_DATE – Policy Table is now up to date, but anyway SDL starts a new policy update cycle because of user request (e.i. UpdateSDL).
2) UPDATING – Policy Update process is now in already progress, anyway when currently active update process will be finished, SDL must start PT Update from the beginning.
3) UPDATE_NEEDED – Policy Table is not up to date, update process must be started by SDL.
PoliciesManager must initiate the PT Update sequence (that is, PT Exchange) upon User`s request delivered to SDL via SDL.UpdateSDL() from HMI and provide a response on a request with current PTU status to HMI.
Information: PROPRIETARY Policy flow -> SDL must change the flag from "UPDATE_NEEDED" to "UPDATING" right after BC.PolicyUpdate with SnapshotPT is sent to HMI.

Parameters

This RPC has no additional parameter requirements.

Response

Parameters

Name Type Mandatory Description
result Common.UpdateResult true Specify result: no update needed, update was successful/unsuccessful, etc.

Sequence Diagrams

Example Request

{
    "id" : 543,
    "jsonrpc" : "2.0",
    "method" : "SDL.UpdateSDL"
}

Example Response

{
    "id" : 543,
    "jsonrpc" : "2.0",
    "result" : 
    {
        “result” : “UPDATING”
        "code" : 0,
        "method" : "SDL.UpdateSDL"
    }
}

Example Error

{
    "id" : 543,
    "jsonrpc" : "2.0",
    "error" : 
    {
        "code" : 22,
        "message" : "The unknown error has occurred",
        "data" : 
        {
            "method" : "SDL.UpdateSDL"
        }
    }
}
View on GitHub.com
Previous Section Next Section