Expand Minimize Picture-in-picture Power Device Status Voice Recognition Skip Back Skip Forward Minus Plus Play Search
Internet Explorer alert
This browser is not recommended for use with smartdevicelink.com, and may not function properly. Upgrade to a different browser to guarantee support of all features.
close alert
To Top Created with Sketch. To Top
To Bottom Created with Sketch. To Bottom
HMI Documentation
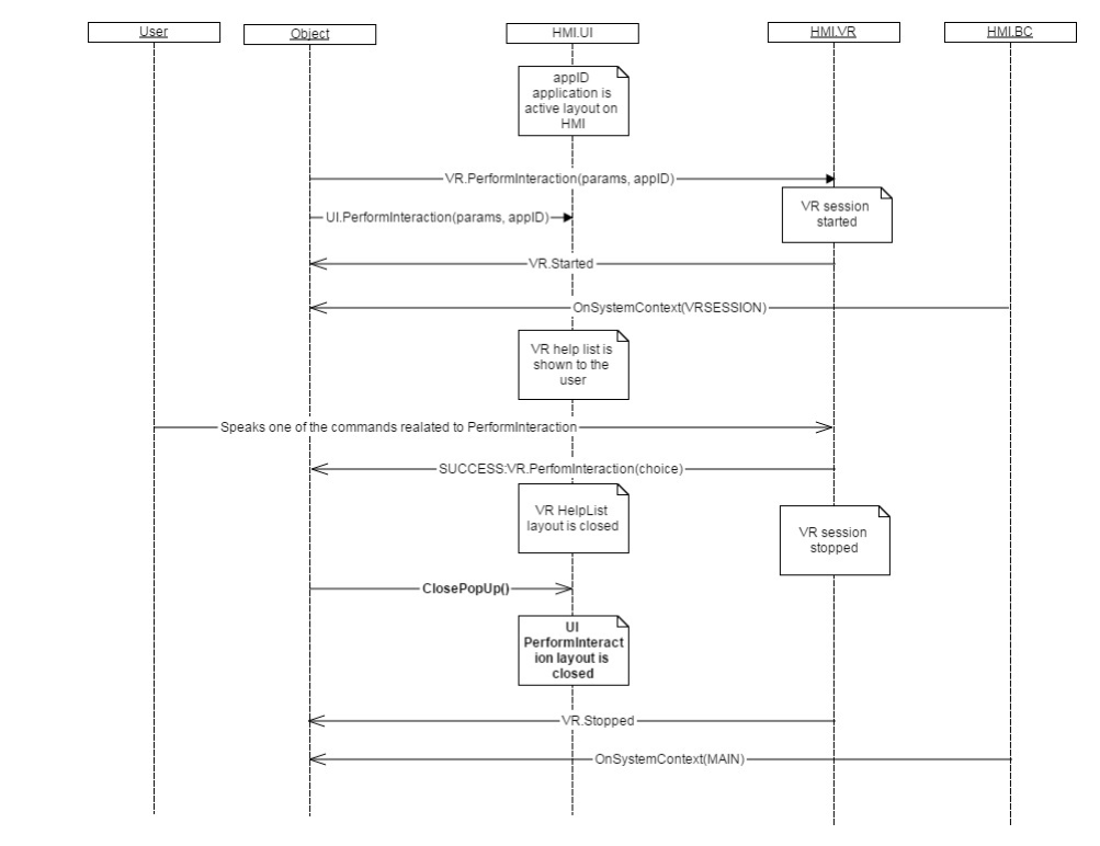
ClosePopUp

ClosePopUp

Type
Function
Sender
SDL
Purpose
Close the currently displayed popup UI element

Request

Parameters

Name Type Mandatory Additional
methodName String false

Sequence Diagrams

Example Request

{
  "id" : 79,
  "jsonrpc" : "2.0",
  "method" : "UI.ClosePopUp",
}

Example Response

{
  "id" : 79,
  "jsonrpc" : "2.0",
  "result" :
  {
    "code" : 0,
    "method" : "UI.ClosePopUp"
  }
}

Example Error

{
  "id" : 79,
  "jsonrpc" : "2.0",
  "error" :
  {
    "code" : 22,
    "message" : "During API call an unknown error has occurred",
    "data" :
    {
      "method" : "UI.ClosePopUp"
    }
  }
}
View on GitHub.com
Previous Section Next Section